采暖回水管-批量测量效率翻倍
CAD快速看图
2025-11-14
|
4320阅读
3
赞
采暖回水管-批量测量效率翻倍
在计算采暖回水管工程量时,不仅需关注管径和变径点,还需留意设计说明中的管材与连接方式,不同管材及连接方式应分别计算。可以用CAD快速看图【批量测量】在拾取线段的同时进行计算,快速得出结果,操作便捷。
一、基础知识
1.采暖系统的基本组成采暖系统一般由热源(锅炉或热交换器等)、管道系统、散热设备等组成。
2.室内采暖系统的分类
室内采暖系统根据室内供热管网输送的介质不同、可分为热水采暖系统和蒸汽采暖系统两大类。
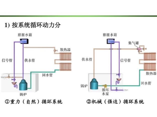
热水采暖系统是指以热水作为传媒介质的采暖系统。热水采暖系统按供水温度不同,可分为低温热水采暖(供水温度95℃,回水温度70℃)和高温热水采暖(供水温度110~130℃,回水温度70℃)两种;按水系统内循环的动力不同,可分为自然循环(或重力循环)系统(靠水的重度差进行循环)和机械循环系统(靠水泵动力进行循环)两种,另外,地板采暖也是目前常用的一种低温热水采暖形式。

2)蒸汽采暖系统
蒸汽采暖系统是指以蒸汽作为传媒介质的采暖系统。蒸汽采暖系统按压力不同,可分为低压蒸汽采暖系统(蒸汽工作压力≤0.07MPa)和高压蒸汽采暖系统(蒸汽工作压力>0.07MPa)两种,按凝结水回水方式不同,可分为重力回水蒸汽采暖系统和机械回水蒸汽采暖系统两种。



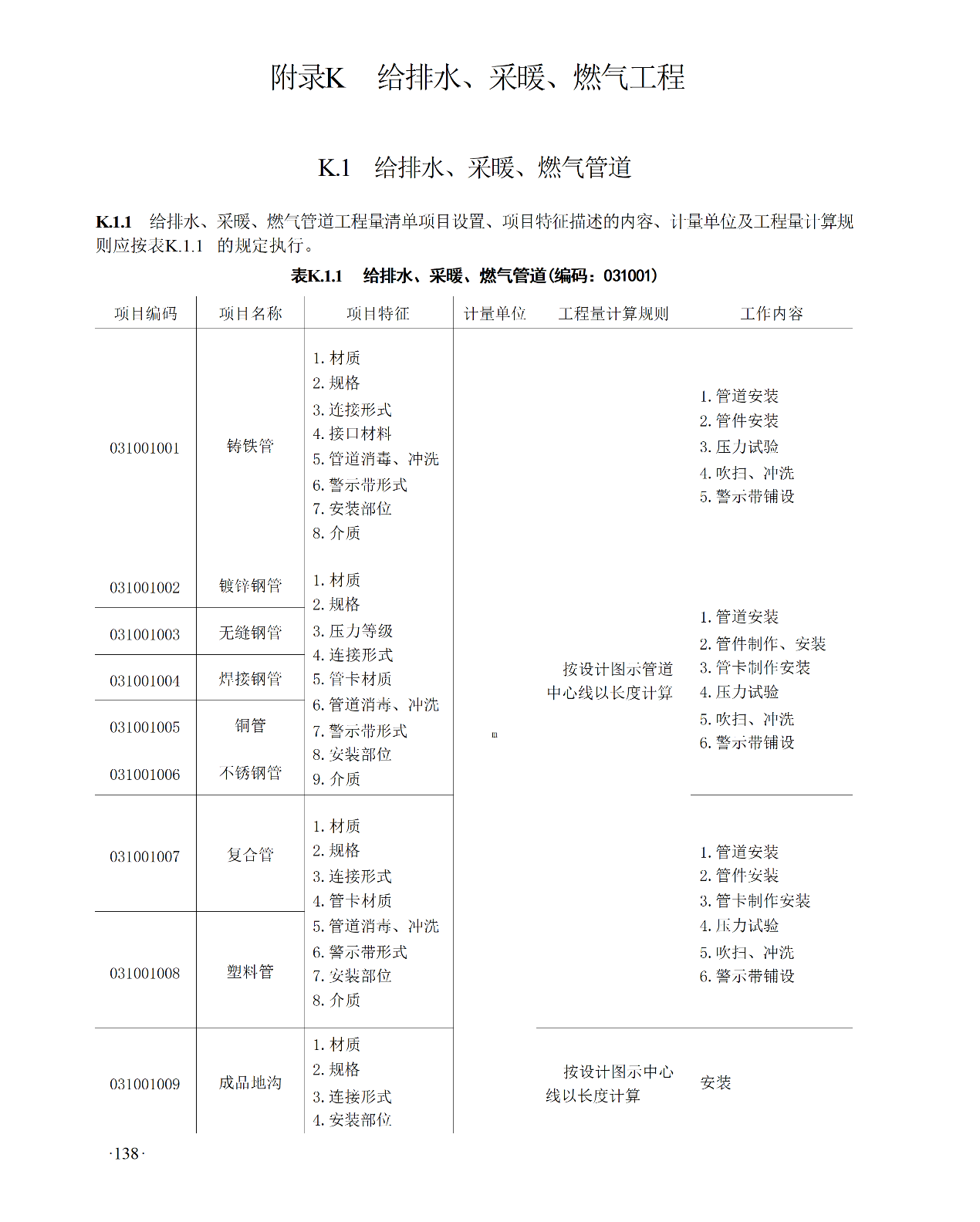
二、清单计量规则

三、案例分析
1.观察首层暖通平面图、采暖系统图(一)和采暖系统图(二),其中有8种采暖回水管,分别是DN80(埋地)、DN80(地上)、DN70、DN50、DN40、DN32、DN25、DN20。



2. 使用CAD快速看图软件打开图纸,先利用【文字查找】功能,输入关键词“钢管”进行查找,文本内容将与关键词一一对应。
本工程采暖立管及楼宇热表后采暖干管采用内外热镀锌钢管,管径小于等于 DN100,采用丝扣连接,套丝破坏的镀锌层及外露螺纹需要防腐处理,管径大于 DN100,采用法兰或专用卡箍连接,法兰与镀锌管焊接处需要二次镀锌。室外埋地采暖引入管采用无缝钢管。

3. 通过CAD快速看图的【测量】中的【批量测量】功能,勾选“按已选线段的图层过滤”,将相同管径的采暖回水管标注出来,右键结束标注并实时计算。为区分不同管径和管材的采暖回水管,可使用【标注设置】功能,用不同颜色标注不同采暖回水管,便于后续统计。
所有水平采暖回水管测量完成后,使用【测量统计】功能,查看整体采暖回水管工程量。例如,DN50(蓝色):76.788m,DN32(白色):15.136m,DN70(绿色):57.691m等。


4. 竖向采暖回水管:(标高相减)
DN20: 3.6m * 30(30根)= 108m
DN25: 3.6m
DN80(埋地):1.05m
DN80(地上):3.6m
采暖回水管总长度 = 水平采暖回水管 + 竖向采暖回水管
DN80(埋地):14.743 + 1.05=15.793m
DN80(地上):18+ 3.6=21.6m
DN70:57.691m
DN50:76.788m
DN40:18.958m
DN32:15.136m
DN25:14.716+3.6=18.316m
DN20:21.78+ 108=129.78m

【文字查找】、【批量测量】、【测量统计】等功能操作便捷,不仅易于上手,还能使我们告别繁琐的手工计算,让采暖回水管工程量的效率翻倍!
#文字查找#采暖回水管#批量测量#
共28条评论
好用的、轻量级DWG看图软件!
已发表879篇文章
头条热榜 换一换
- 机上人员工资的计价归属:人工费还是机械费?
- 只会算量套价危险了!一线造价员稳住位置的3条“护城河”
- “十五五”开局暴涨的三大证书
- 暂列金额、暂估价、预备费,工程造价三个费用你理解透彻了吗?
- 1 干混砂浆的容重到底是多少?背后的成本问题你思考过吗?· 假如我是解答人系列之(12)
- 2 24清单-总价包干合同清单缺陷责任究竟归谁?
- 3 给造价同行们的真心话:活儿再急,清单也不能掉链子!
- 4 签证单上的“魔法数字”:甲方代表为何总爱写“暂估”
- 5 一级造价师各科章节练习题汇总(完整版)
- 6 24版清单标准中措施费包干是个坑,投标人对缺漏项可增补,假如措施项缺漏100多万元怎么办?
- 7 一根小小对拉螺栓看施工与预算的关系 · 假如我是解答人系列之(13)
- 8 是防水?是找平?还是抹灰?防水砂浆到底执行什么定额?· 假如我是解答人系列之(十一)
- 9 重磅拆解|十五五20万亿城市更新落地,倪虹定调4大红线+5大投向,民生与行业双受益
- 10 定额工程量和清单工程量有什么不同?
- 11 图纸显示不全?十大高频问题与解决方法汇总(上)
- 12 一觉醒来全世界造价水平下降一万倍
- 13 审计局的“显微镜”:一份发票如何推翻整个结算
- 14 定额组价既然偏离市场价,为何还不废除?
- 15 监理的“善意提醒”:隐蔽工程验收中的信任陷阱
- 16 如此算伸缩缝和切缝工程量,真的嘎嘎好用
- 17 凭什么不计算新建工程加气块的开槽费用?
- 18 给排水工程计算实例技巧汇总
- 19 你以为利润是“省”出来的?不,是被“漏”掉和“错”没的
- 20 终于!2026年一级造价工程师考试时间确定!
- 21 湖北率先“炸掉”定额!2026新规震撼建筑业,企业生死大洗牌
- 22 建筑工地“九牌一图”,你都知道是什么吗?
- 23 为什么住宅楼一般建到33层就不建了?
- 24 施工合同无效时价款结算的27条宝典
- 25 核量速度快了10倍?一线造价员亲测:未来必备的3个数字工具真能少加班!
- 26 害人的税率
- 27 刚入行的小白一定要知道的“造价审计流程及技巧”
- 28 24清单标准实施后大家还有什么牢骚要发
- 29 某新型住宅地下独立车库线缆计算技巧分享
- 30 什么是桩?桩有什么作用?
- 31 甲方催新清单?别慌!一线造价员用上这份‘湖北打法’指南,又快又准!
- 32 官方发布!持一造证书可领取90000元补贴!
- 33 墙面瓷砖的倒角和地面瓷砖拼花对装修预算的有什么影响
- 34 纯干货分享、对代理公司用处极大:如何才能编制一份规范的工程量清单和最高投标限价
- 35 大道至简,一张塑料薄膜对做造价的启示
- 36 24清单计价模式下如何编制招标控制价
- 37 结算、决算、施工签证、工程量、审计计算难点解答汇总
- 38 投标9%税率结算3%开票:6%税点扣除的法律与实务辨析
- 39 10次工业项目,有九次预算失真:问题不在现场,而在....
- 40 水利水电常用知识点
- 41 如何控制工程造价全过程
- 42 造价过程中的这些“价”你都搞清没?
- 43 合同争议轻松解决,再也不怕领导啦~
- 44 工程造价中被打脸的工序操作
- 45 有一种大神:可以不用电子版CAD图纸做造价
- 46 【实战】24清单-措施费总价包干下的索赔
- 47 材料各种损耗应纳入哪项费用?
- 48 地基与边坡工程劳务分包指导价(京津冀)
- 49 【市政官方活动】恭贺新春·马年狂欢—春节元宵创意建模学市政
- 50 结算对量老吵架?这3个隐蔽雷区,很多造价人第一步就错了!