配管配线工程量计算规范&实操
CAD快速看图
2026-01-07
|
3365阅读
1
赞
配管配线工程量计算规范&实操
绝缘导线穿管敷设,即配管配线,是工业与民用建筑中应用最广泛的配线方式。它不仅安全可靠,能有效抵御腐蚀气体侵蚀与机械损伤,还便于电线更换。本期将结合电气插座配线工程量计算规范,借助CAD快速看图的【连续测量】,高效完成管线工程量计算。
一、基础知识
1.导线绝缘型号与分类
绝缘电线按绝缘材料可分为聚氯乙烯绝缘、聚乙烯绝缘、交联聚乙烯绝缘、橡皮绝缘和丁腈聚氯乙烯复合物绝缘等。电磁线(绕组线)也是一种绝缘线,它的绝缘层是涂漆或包缠纤维,如丝包、玻璃丝及纸等。
绝缘导线按工作类型可分为普通型、防火阻燃型、屏蔽型及补偿型等。
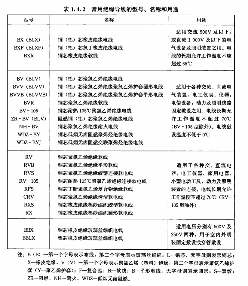
导线芯按使用要求的软硬又可分为硬线、软线和特软线等结构类型。其绝缘型号、名称和用途表示方法如下表所示。

2.插座的配管配线方式
(1)配管形式:为保障供电可靠、检修便利与线路灵活,插座管线遵循以下规则:单个插座设1根“一进”立管;多个插座串联时,中间插座采用“一进一出”双立管(即底盒内引出两根导管,进线管承接上游电源,出线管输送电源至下游);末端插座则设1根立管。

(2)配线形式:从配电箱引来三根线,分别是火线(红色),零线(黄色),地线(绿色),左侧插孔接零线,右侧插孔接火线,中间/上方的插孔接地线,单管内均含3根电线。

二、清单计量规则


三、案例分析
1.观察插座平面图、供电系统图和主要设备表,本案例以配电箱ALX1的WL3、WL4、WL5三条回路的配线工程量计算为例。
其中WL3的配线为WDZ-BYJ(3*2.5),PC/WC(铜芯低烟无卤阻燃交联聚烯烃绝缘电线,3芯,单芯截面面积为2.5mm2,铺设方式为沿墙面和地面暗敷设)
WL4、WL5的配线为WDZ-BYJ(3*4),PC/WC(铜芯低烟无卤阻燃交联聚烯烃绝缘电线,3芯,单芯截面面积为4mm2,铺设方式为沿墙面和地面暗敷设)


单相五孔安全插座和单相三孔壁挂空调插座安装高度距地面1.8m,配电箱ALX1规格尺寸为600*500*300,安装高度距地1.8m。

配线工程量按设计图示尺寸(水平+竖向)加预留长度以单线长度计算。
2.水平长度计算
(1)图层分类:使用【标注分类管理】功能新建两个图层,以不同颜色标识WDZ-BYJ2.5与WDZ-BYJ4配线,便于后续区分统计。

(2)依次点击【测量】功能下拉菜单中的【连续测量】功能,将图纸中的水平插座配线回路WL3,WL4,WL5依次绘制出来,绘制完成后如图所示。

(3)绘制测量完毕后使用【测量统计】功能中“按标注分类进行过滤”,选择目标管线即可得到配线水平工程量:
WDZ-BYJ2.5:31.581*3(3芯)=94.743m,
WDZ-BYJ4:32.181*3(3芯)=96.543m


3.竖向配线计算
因安装高度统一为1.8m,竖向工程量公式为“1.8m(离地高度)×立管根数×芯数”。借助【文字】模块的“编号文字”功能,按配管规则标注立管(中间双立管、末端单立管),如图所示得WDZ-BYJ2.5立管12根、WDZ-BYJ4立管4根:
即配线WDZ-BYJ2.5:1.8*12*3=64.8m, WDZ-BYJ4:1.8*4*3=21.6m。


4.根据24清单规范,预留长度=配电箱半周长(宽+高)*线根数
即:WDZ-BYJ2.5:(0.6+0.5)*3=3.3m, WDZ-BYJ4:(0.6+0.5)*3*2(俩个回路)=6.6m

5.插座配线总工程量=竖向配线+水平配线+预留长度
WDZ-BYJ2.5:94,743+64.8+3.3=162.843m
WDZ-BYJ4:21.6+96.543+6.6=124.743m
综上,借助CAD快速看图的【连续测量】与【文字】,可高效精准完成插座配线工程量计算,尤其适用于复杂回路场景,是电气工程量计量的得力助手。
#插座配线#连续测量#CAD快速看图#文字#配管配线
共28条评论
好用的、轻量级DWG看图软件!
已发表879篇文章
头条热榜 换一换
- 机上人员工资的计价归属:人工费还是机械费?
- 只会算量套价危险了!一线造价员稳住位置的3条“护城河”
- “十五五”开局暴涨的三大证书
- 暂列金额、暂估价、预备费,工程造价三个费用你理解透彻了吗?
- 1 干混砂浆的容重到底是多少?背后的成本问题你思考过吗?· 假如我是解答人系列之(12)
- 2 24清单-总价包干合同清单缺陷责任究竟归谁?
- 3 给造价同行们的真心话:活儿再急,清单也不能掉链子!
- 4 签证单上的“魔法数字”:甲方代表为何总爱写“暂估”
- 5 “文明施工”不是泛泛而谈,而是有明确的10大项56小项内容!
- 6 一级造价师各科章节练习题汇总(完整版)
- 7 24版清单标准中措施费包干是个坑,投标人对缺漏项可增补,假如措施项缺漏100多万元怎么办?
- 8 一根小小对拉螺栓看施工与预算的关系 · 假如我是解答人系列之(13)
- 9 是防水?是找平?还是抹灰?防水砂浆到底执行什么定额?· 假如我是解答人系列之(十一)
- 10 重磅拆解|十五五20万亿城市更新落地,倪虹定调4大红线+5大投向,民生与行业双受益
- 11 定额工程量和清单工程量有什么不同?
- 12 图纸显示不全?十大高频问题与解决方法汇总(上)
- 13 一觉醒来全世界造价水平下降一万倍
- 14 审计局的“显微镜”:一份发票如何推翻整个结算
- 15 定额组价既然偏离市场价,为何还不废除?
- 16 监理的“善意提醒”:隐蔽工程验收中的信任陷阱
- 17 实体工程计量争议的常见类型与判定要点
- 18 如此算伸缩缝和切缝工程量,真的嘎嘎好用
- 19 给排水工程计算实例技巧汇总
- 20 凭什么不计算新建工程加气块的开槽费用?
- 21 你以为利润是“省”出来的?不,是被“漏”掉和“错”没的
- 22 终于!2026年一级造价工程师考试时间确定!
- 23 工地上的8类钢筋,你分得清吗?
- 24 建筑工地“九牌一图”,你都知道是什么吗?
- 25 为什么住宅楼一般建到33层就不建了?
- 26 施工合同无效时价款结算的27条宝典
- 27 核量速度快了10倍?一线造价员亲测:未来必备的3个数字工具真能少加班!
- 28 湖北率先“炸掉”定额!2026新规震撼建筑业,企业生死大洗牌
- 29 害人的税率
- 30 24清单标准实施后大家还有什么牢骚要发
- 31 刚入行的小白一定要知道的“造价审计流程及技巧”
- 32 某新型住宅地下独立车库线缆计算技巧分享
- 33 什么是桩?桩有什么作用?
- 34 甲方催新清单?别慌!一线造价员用上这份‘湖北打法’指南,又快又准!
- 35 官方发布!持一造证书可领取90000元补贴!
- 36 纯干货分享、对代理公司用处极大:如何才能编制一份规范的工程量清单和最高投标限价
- 37 墙面瓷砖的倒角和地面瓷砖拼花对装修预算的有什么影响
- 38 干货分享:钢筋和混凝土能按暂估价材料处理吗?
- 39 大道至简,一张塑料薄膜对做造价的启示
- 40 结算、决算、施工签证、工程量、审计计算难点解答汇总
- 41 24清单计价模式下如何编制招标控制价
- 42 投标9%税率结算3%开票:6%税点扣除的法律与实务辨析
- 43 10次工业项目,有九次预算失真:问题不在现场,而在....
- 44 水利水电常用知识点
- 45 如何控制工程造价全过程
- 46 合同争议轻松解决,再也不怕领导啦~
- 47 实体工程计量争议案例剖析:避开计量“雷区”
- 48 工程造价中被打脸的工序操作
- 49 有一种大神:可以不用电子版CAD图纸做造价
- 50 造价过程中的这些“价”你都搞清没?